Developer Guide
- Acknowledgements
- Setting up, getting started
- Design
- Implementation
- Documentation, logging, testing, configuration, dev-ops
- Appendix: Requirements
- Appendix: Instructions for manual testing
Acknowledgements
- This project is based on the AddressBook-Level3 project created by the SE-EDU initiative.
- Libraries used: JavaFX, Jackson, JUnit5
Setting up, getting started
Refer to the guide Setting up and getting started.
Design
.puml files used to create diagrams are in this document docs/diagrams folder. Refer to the PlantUML Tutorial at se-edu/guides to learn how to create and edit diagrams.
Architecture

The Architecture Diagram given above explains the high-level design of the App.
Given below is a quick overview of main components and how they interact with each other.
Main components of the architecture
Main (consisting of classes Main and MainApp) is in charge of the app launch and shut down.
- At app launch, it initializes the other components in the correct sequence, and connects them up with each other.
- At shut down, it shuts down the other components and invokes cleanup methods where necessary.
The bulk of the app’s work is done by the following four components:
-
UI: The UI of the App. -
Logic: The command executor. -
Model: Holds the data of the App in memory. -
Storage: Reads data from, and writes data to, the hard disk.
Commons represents a collection of classes used by multiple other components.
How the architecture components interact with each other
The Sequence Diagram below shows how the components interact with each other for the scenario where the user issues the command delete 1.

Each of the four main components (also shown in the diagram above),
- defines its API in an
interfacewith the same name as the Component. - implements its functionality using a concrete
{Component Name}Managerclass (which follows the corresponding APIinterfacementioned in the previous point.
For example, the Logic component defines its API in the Logic.java interface and implements its functionality using the LogicManager.java class which follows the Logic interface. Other components interact with a given component through its interface rather than the concrete class (reason: to prevent outside component’s being coupled to the implementation of a component), as illustrated in the (partial) class diagram below.

The sections below give more details of each component.
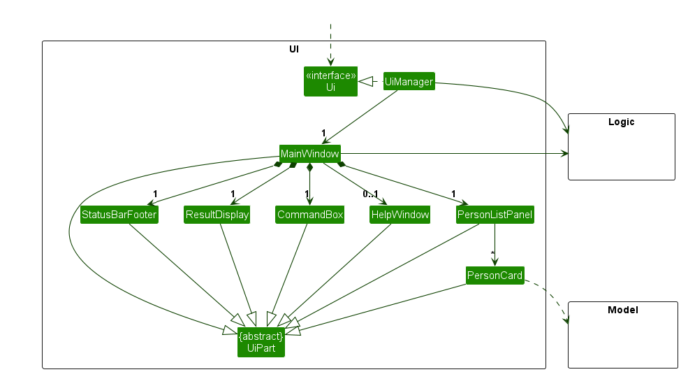
UI component
The API of this component is specified in Ui.java

The UI consists of a MainWindow that is made up of parts e.g.CommandBox, ResultDisplay, PersonListPanel, StatusBarFooter etc. All these, including the MainWindow, inherit from the abstract UiPart class which captures the commonalities between classes that represent parts of the visible GUI.
The UI component uses the JavaFx UI framework. The layout of these UI parts are defined in matching .fxml files that are in the src/main/resources/view folder. For example, the layout of the MainWindow is specified in MainWindow.fxml
The UI component,
- executes user commands using the
Logiccomponent. - listens for changes to
Modeldata so that the UI can be updated with the modified data. - keeps a reference to the
Logiccomponent, because theUIrelies on theLogicto execute commands. - depends on some classes in the
Modelcomponent, as it displaysPersonobject residing in theModel.
Logic component
API : Logic.java
Here’s a (partial) class diagram of the Logic component:

The sequence diagram below illustrates the interactions within the Logic component, taking execute("delete 1") API call as an example.

DeleteCommandParser should end at the destroy marker (X) but due to a limitation of PlantUML, the lifeline continues till the end of diagram.
How the Logic component works:
- When
Logicis called upon to execute a command, it is passed to anAddressBookParserobject which in turn creates a parser that matches the command (e.g.,DeleteCommandParser) and uses it to parse the command. - This results in a
Commandobject (more precisely, an object of one of its subclasses e.g.,DeleteCommand) which is executed by theLogicManager. - The command can communicate with the
Modelwhen it is executed (e.g. to delete a person).
Note that although this is shown as a single step in the diagram above (for simplicity), in the code it can take several interactions (between the command object and theModel) to achieve. - The result of the command execution is encapsulated as a
CommandResultobject which is returned back fromLogic.
Here are the other classes in Logic (omitted from the class diagram above) that are used for parsing a user command:

How the parsing works:
- When called upon to parse a user command, the
AddressBookParserclass creates anXYZCommandParser(XYZis a placeholder for the specific command name e.g.,AddCommandParser) which uses the other classes shown above to parse the user command and create aXYZCommandobject (e.g.,AddCommand) which theAddressBookParserreturns back as aCommandobject. - All
XYZCommandParserclasses (e.g.,AddCommandParser,DeleteCommandParser, …) inherit from theParserinterface so that they can be treated similarly where possible e.g, during testing.
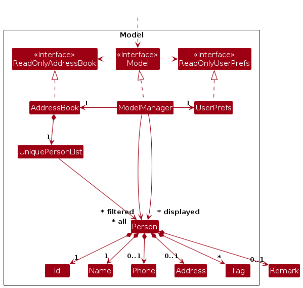
Model component
API : Model.java

The Model component,
- stores the address book data i.e., all
Personobjects (which are contained in aUniquePersonListobject). - stores the currently ‘selected’
Personobjects (e.g., results of a search query) as a separate filtered list which is exposed to outsiders as an unmodifiableObservableList<Person>that can be ‘observed’ e.g. the UI can be bound to this list so that the UI automatically updates when the data in the list change. - stores a
UserPrefobject that represents the user’s preferences. This is exposed to the outside as aReadOnlyUserPrefobjects. - does not depend on any of the other three components (as the
Modelrepresents data entities of the domain, they should make sense on their own without depending on other components)
Tag list in the AddressBook, which Person references. This allows AddressBook to only require one Tag object per unique tag, instead of each Person needing their own Tag objects.
Storage component
API : Storage.java

The Storage component,
- can save both address book data and user preference data in JSON format, and read them back into corresponding objects.
- inherits from both
AddressBookStorageandUserPrefStorage, which means it can be treated as either one (if only the functionality of only one is needed). - depends on some classes in the
Modelcomponent (because theStoragecomponent’s job is to save/retrieve objects that belong to theModel)
Common classes
Classes used by multiple components are in the seedu.address.commons package.
Implementation
This section describes some noteworthy details on how certain features are implemented.
[Proposed] Undo/redo feature
Proposed Implementation
The proposed undo/redo mechanism is facilitated by VersionedAddressBook. It extends AddressBook with an undo/redo history, stored internally as an addressBookStateList and currentStatePointer. Additionally, it implements the following operations:
-
VersionedAddressBook#commit()— Saves the current address book state in its history. -
VersionedAddressBook#undo()— Restores the previous address book state from its history. -
VersionedAddressBook#redo()— Restores a previously undone address book state from its history.
These operations are exposed in the Model interface as Model#commitAddressBook(), Model#undoAddressBook() and Model#redoAddressBook() respectively.
Given below is an example usage scenario and how the undo/redo mechanism behaves at each step.
Step 1. The user launches the application for the first time. The VersionedAddressBook will be initialized with the initial address book state, and the currentStatePointer pointing to that single address book state.

Step 2. The user executes delete 5 command to delete the 5th person in the address book. The delete command calls Model#commitAddressBook(), causing the modified state of the address book after the delete 5 command executes to be saved in the addressBookStateList, and the currentStatePointer is shifted to the newly inserted address book state.

Step 3. The user executes add n/David … to add a new person. The add command also calls Model#commitAddressBook(), causing another modified address book state to be saved into the addressBookStateList.

Model#commitAddressBook(), so the address book state will not be saved into the addressBookStateList.
Step 4. The user now decides that adding the person was a mistake, and decides to undo that action by executing the undo command. The undo command will call Model#undoAddressBook(), which will shift the currentStatePointer once to the left, pointing it to the previous address book state, and restores the address book to that state.

currentStatePointer is at index 0, pointing to the initial AddressBook state, then there are no previous AddressBook states to restore. The undo command uses Model#canUndoAddressBook() to check if this is the case. If so, it will return an error to the user rather
than attempting to perform the undo.
The following sequence diagram shows how an undo operation goes through the Logic component:

UndoCommand should end at the destroy marker (X) but due to a limitation of PlantUML, the lifeline reaches the end of diagram.
Similarly, how an undo operation goes through the Model component is shown below:

The redo command does the opposite — it calls Model#redoAddressBook(), which shifts the currentStatePointer once to the right, pointing to the previously undone state, and restores the address book to that state.
currentStatePointer is at index addressBookStateList.size() - 1, pointing to the latest address book state, then there are no undone AddressBook states to restore. The redo command uses Model#canRedoAddressBook() to check if this is the case. If so, it will return an error to the user rather than attempting to perform the redo.
Step 5. The user then decides to execute the command list. Commands that do not modify the address book, such as list, will usually not call Model#commitAddressBook(), Model#undoAddressBook() or Model#redoAddressBook(). Thus, the addressBookStateList remains unchanged.

Step 6. The user executes clear, which calls Model#commitAddressBook(). Since the currentStatePointer is not pointing at the end of the addressBookStateList, all address book states after the currentStatePointer will be purged. Reason: It no longer makes sense to redo the add n/David … command. This is the behavior that most modern desktop applications follow.

The following activity diagram summarizes what happens when a user executes a new command:

Design considerations:
Aspect: How undo & redo executes:
-
Alternative 1 (current choice): Saves the entire address book.
- Pros: Easy to implement.
- Cons: May have performance issues in terms of memory usage.
-
Alternative 2: Individual command knows how to undo/redo by
itself.
- Pros: Will use less memory (e.g. for
delete, just save the person being deleted). - Cons: We must ensure that the implementation of each individual command are correct.
- Pros: Will use less memory (e.g. for
{more aspects and alternatives to be added}
[Proposed] Data archiving
{Explain here how the data archiving feature will be implemented}
Documentation, logging, testing, configuration, dev-ops
Appendix: Requirements
Product scope
Target user profile: Part-time private tutors
- Teach many students at the same time, all across Singapore
- Contact parents daily for administrative purposes (payment, scheduling of lessons, location of lessons, etc.)
- In contact with many other private tutors, to exchange teaching ideas and learning materials
- Type very fast, dislike using the mouse
- Face-blind
- Have a bad memory
- Use WhatsApp as their main mode of contact
- Prefer quick filtering of contacts
- Value speed, efficiency, and minimal friction in workflows
Value proposition: To help private tutors seamlessly manage daily tasks in their work. These include contacting parents for announcements, administrative matters or emergencies. They can also involve contacting other tutors for pedagogical discussions or the exchange of learning materials.
User stories
Priorities: High (must have) - * * *, Medium (nice to have) - * *, Low (unlikely to have) - *
| Priority | As a … | I want to … | So that I can… |
|---|---|---|---|
* * * |
tutor | add new contacts to EduConnect | track the contact details of relevant people involved in my work - such as students, parents and other tutors |
* * * |
clumsy tutor | delete existing contacts from EduConnect | remove details that have been entered incorrectly |
* * * |
tutor who teaches many students and is in contact with many other tutors | categorise my contact list into 3 groups - students, parents and tutors | filter for the required group more quickly |
* * * |
tutor | view a student’s home address in EduConnect | navigate to the correct location for lessons |
* * |
tutor who has many clients | search for a specific contact by name | more swiftly obtain the contact information of the person in question |
* * |
tutor | quickly retrieve a student’s phone number from EduConnect and copy it | contact the student via WhatsApp without searching manually |
* * |
tutor whose students’ or parents’ phone numbers change | easily update their contact details | avoid contacting the wrong number in the future |
* * |
tutor who has online lessons | access an online meeting link for the lesson on EduConnect and copy it into my clipboard with a click | start the lesson quickly |
* |
tutor who values efficiency | learn about EduConnect’s basic controls through a beginner’s tutorial | pick up the app more quickly |
* |
face-blind tutor | add pictures of my students to their names and contact details | remember how each of my students look like |
* |
tutor who teaches many students | pair up the contact details of a student with those of his / her parents | remember who are the parents of a given student |
* |
tutor | save frequently used commands as shortcuts | perform common commands more quickly |
* |
tutor | view shortcuts I added | look it up when I forget |
* |
tutor | edit and remove those shortcuts I added if they become irrelevant | prevent shortcuts from clustering too much or I need to change it to something more convenient |
{More to be added}
Use cases
System: EduConnect
Use case: UC01 - Add Contact
Actor: User
Guarantees:
- On successful completion, exactly one new contact is stored.
- If the operation fails, the stored contacts remain unchanged.
MSS:
- User requests to add a contact by providing a name. Optionally, he can also provide a phone number, an address and a list of tags.
- EduConnect validates the provided details.
- EduConnect adds the contact.
- EduConnect shows a success message with the added contact details. Use case ends.
Extensions:
- 1a. User omits a required detail, or provides an empty required detail.
- 1a1. EduConnect shows an error message and input guidance.
- 1a2. User re-enters the contact details.
- Steps 1a1-1a2 are repeated until valid input is provided.
- Use case resumes from step 2.
- 2a. User provides an invalid format for at least one of the fields.
- 2a1. EduConnect shows an error message.
- 2a2. User re-enters the contact details.
- Steps 2a1-2a2 are repeated until valid input is provided.
- Use case resumes from step 2.
- 2b. User provides the same field more than once.
- 2b1. EduConnect shows an error message.
- 2b2. User re-enters the contact details.
- Steps 2b1-2b2 are repeated until valid input is provided.
- Use case resumes from step 2.
- 2c. The new contact is a duplicate of an existing contact.
- 2c1. EduConnect shows a duplicate contact error.
- 2c2. User re-enters the contact details.
- Steps 2c1-2c2 are repeated until valid input is provided.
- Use case resumes from step 2.
Use case: UC02 - Delete Contact
Actor: User
Guarantees:
- On successful completion, exactly one existing contact is removed from the stored contacts.
- If the operation fails, the stored contacts remain unchanged.
MSS:
- User requests to delete a contact by specifying the displayed contact reference.
- EduConnect validates the contact reference.
- EduConnect deletes the selected contact.
- EduConnect shows a success message with deleted contact details. Use case ends.
Extensions:
- 1a. User omits the contact reference, or provides too much input.
- 1a1. EduConnect shows an error message.
- 1a2. User re-submits the deletion request.
- Steps 1a1-1a2 are repeated until valid input is provided.
- Use case resumes from step 2.
- 2a. The contact reference is not a valid positive integer.
- 2a1. EduConnect shows an error message.
- 2a2. User re-submits the deletion request.
- Steps 2a1-2a2 are repeated until valid input is provided.
- Use case resumes from step 2.
- 2b. The contact reference is not found in the address book.
- 2b1. EduConnect shows an error message.
- 2b2. User re-submits the deletion request.
- Steps 2b1-2b2 are repeated until valid input is provided.
- Use case resumes from step 2.
Use case: UC03 - Update Contact Tags
Actor: User
Guarantees:
- On successful completion, the selected contact has the updated tags.
- If the operation fails, no contact is modified.
MSS:
- User requests to edit a contact’s tags.
- EduConnect validates the contact reference and tag value.
- EduConnect appends the provided tags to the selected contact.
- EduConnect shows a success message. Use case ends.
Extensions:
- 1a. User omits required details, or provides an empty required detail.
- 1a1. EduConnect shows an error message and input guidance.
- 1a2. User re-submits the edit request.
- Steps 1a1-1a2 are repeated until valid input is provided.
- Use case resumes from step 2.
- 1b. User provides the same required detail more than once.
- 1b1. EduConnect shows an error message.
- 1b2. User re-submits the edit request.
- Steps 1b1-1b2 are repeated until valid input is provided.
- Use case resumes from step 2.
- 2a. The contact reference is invalid or not found in the address book.
- 2a1. EduConnect shows an error message.
- 2a2. User re-submits the edit request.
- Steps 2a1-2a2 are repeated until valid input is provided.
- Use case resumes from step 2.
- 2b. The provided tag is not a valid tag.
- 2b1. EduConnect shows an error message.
- 2b2. User re-submits the edit request.
- Steps 2b1-2b2 are repeated until valid input is provided.
- Use case resumes from step 2.
- 2c. The user requests to clear all tags and also provides one or more tag values.
- 2c1. EduConnect shows an error message.
- 2c2. User re-submits the edit request.
- Steps 2c1-2c2 are repeated until valid input is provided.
- Use case resumes from step 2.
- 3a. The selected contact already has one or more tags.
- 3a1. EduConnect appends any missing tags and keeps existing tags unchanged.
- Use case resumes from step 4.
- 3b. The user requests to clear all existing tags.
- 3b1. EduConnect clears all existing tags for the selected contact.
- Use case resumes from step 4.
Use case: UC04 - View Phone Number and Address
Actor: User
Guarantees:
- On successful completion, EduConnect displays the stored contacts with their names, phone numbers, and addresses.
- If a stored phone number or address is missing, EduConnect indicates that the field is missing.
- This use case does not modify stored contact data.
MSS:
- User requests to view contact information.
- EduConnect displays each contact’s name, phone number, and address. Use case ends.
Extensions:
- 2a. There are no contacts.
- 2a1. EduConnect displays that no contacts are currently available.
- Use case ends.
- 2b. A contact is missing a phone number or address.
- 2b1. EduConnect displays a missing-field indicator for that field.
- Use case resumes from step 2.
- 2c. Multiple contacts share the same name and tag.
- 2c1. EduConnect displays all matching contacts distinctly so the user can differentiate them.
- Use case resumes from step 2.
Use case: UC05 - Edit Contact
Actor: User
Guarantees:
- On successful completion, the specified contact is updated with the provided values.
- Name and phone replace their previous values when provided.
- Address replaces its previous value when provided.
- Provided tags are added cumulatively to the contact’s existing tags, unless the user explicitly requests to clear all tags.
- If the operation fails, the stored contacts remain unchanged.
MSS:
- User requests to edit a contact by specifying the contact ID and one or more fields to update.
- EduConnect validates the contact ID and edited field values.
- EduConnect updates the selected contact.
- EduConnect shows a success message with the updated contact details. Use case ends.
Extensions:
- 1a. User omits the contact ID or all editable fields.
- 1a1. EduConnect shows an error message and input guidance.
- 1a2. User re-submits the edit request.
- Steps 1a1-1a2 are repeated until valid input is provided.
- Use case resumes from step 2.
- 1b. User repeats a non-tag field.
- 1b1. EduConnect shows an error message.
- 1b2. User re-submits the edit request.
- Use case resumes from step 2.
- 2a. The contact ID is invalid or not found in the address book.
- 2a1. EduConnect shows an error message.
- 2a2. User re-submits the edit request.
- Use case resumes from step 2.
- 2b. The user provides an invalid field value.
- 2b1. EduConnect shows an error message.
- 2b2. User re-submits the edit request.
- Use case resumes from step 2.
- 3a. The user provides one or more tags.
- 3a1. EduConnect adds those tags to the contact’s existing tags.
- Use case resumes from step 4.
- 3b. The user requests to clear all tags.
- 3b1. EduConnect clears all tags from the contact.
- Use case resumes from step 4.
Use case: UC06 - Search Contacts by Specified Fields
Actor: User
Guarantees:
- On successful completion, EduConnect shows only those contacts which have a field (ie. name / address / phone number / tags) matching at least one provided keyword, for that corresponding field. EduConnect also displays the number of contacts found.
- Each matching contact appears at most once in the filtered results.
- If no contacts match, EduConnect shows an empty filtered result.
- If the operation fails, the currently displayed contacts remain unchanged.
MSS:
- User requests to search contacts by entering one or more keywords, each marked with a specific field.
- EduConnect finds contacts which has a field that correspondingly matches at least one of the keywords, associated with that field.
- EduConnect shows the filtered results and match count. Use case ends.
Extensions:
- 1a. User provides no keyword.
- 1a1. EduConnect shows an error message and requests at least one keyword.
- 1a2. User re-enters the search input.
- Steps 1a1-1a2 are repeated until at least one keyword is provided.
- Use case resumes from step 2.
- 1b. User provides a keyword that is not marked with a field.
- 1b1. EduConnect shows an error message explaining the required input format.
- 1b2. User re-enters the search input.
- Use case resumes from step 2.
- 2a. No contacts match the keywords.
- 2a1. EduConnect shows empty filtered results and a count of zero.
- Use case ends.
- 2b. A contact matches multiple keywords.
- 2b1. EduConnect includes that contact once in the filtered results.
- Use case ends.
- 2c. A contact does not have the field being searched.
- 2c1. EduConnect treats that field as absent and does not match the contact on that field.
- Use case ends.
Non-Functional Requirements
- Should work on any Mainstream OS (Windows, macOS, Linux) as long as it has Java 17 installed.
- Should be able to hold up to 1000 contacts without a noticeable drop in performance for typical usage.
- Should not require more than 200MB of total disk space, including the application and all stored data, for up to 1000 contacts.
- Should respond to any user command within 1 second on a machine with at least 1GB of RAM available.
- A user with above average typing speed for regular English text (i.e. not code, not system admin commands) should be able to accomplish most of the tasks faster using commands than using the mouse.
- Should not require internet connection to function.
- A user should be able to transfer all contact data to another computer by transferring a single contact data file.
- Should ensure no data is lost by saving all changes to disk after every command that modifies contact data.
- The program should not crash upon reading from a corrupted contact data file.
Glossary
- Tutor: Refers to a private tutor, which is a user of the EduConnect application
- Student: Refers to a student whom the tutor is teaching
- Parent: Refers to a parent of a student whom the tutor is teaching
- Mainstream OS: Windows, Linux, Unix, MacOS
- Duplicate contacts: Two contacts are said to be duplicates if they have the same name, phone number and address
Appendix: Instructions for manual testing
Given below are instructions to test the app manually.
Launch and shutdown
-
Initial launch
-
Download the jar file and copy into an empty folder
-
Double-click the jar file Expected: Shows the GUI with a set of sample contacts. The window size may not be optimum.
-
-
Saving window preferences
-
Resize the window to an optimum size. Move the window to a different location. Close the window.
-
Re-launch the app by double-clicking the jar file.
Expected: The most recent window size and location is retained.
-
-
{ more test cases … }
Deleting a person
-
Deleting a person while all persons are being shown
-
Prerequisites: List all persons using the
listcommand. Multiple persons in the list. -
Test case:
del 1
Expected: The contact withID1 is deleted from the address book. Details of the deleted contact shown as a person card. Timestamp in the status bar is updated. -
Test case:
del 0
Expected: No person is deleted. Error details shown in the status message. Status bar remains the same. -
Other incorrect delete commands to try:
del,del this,del -1,del x,...(wherexis not found in the address book)
Expected: Similar to previous.
-
-
{ more test cases … }
Saving data
-
Dealing with missing/corrupted data files
- {explain how to simulate a missing/corrupted file, and the expected behavior}
-
{ more test cases … }